中国婴童招商网
当前位置:首页 > 新闻内容

新闻内容

    深度报告:看蒙牛乳业如何调整策略,重装再出发?
    发布日期:2020/2/25 发布者:佚名 共阅46758次

      原奶成本端依然宽裕,关注下半年奶价回暖


      在下游乳制品产量并未出现大幅增长的情况下,虽然国内生鲜乳产量出现小幅下降,但进口粉补充了部分库存,目前供需基本平衡。我们预计今年下半年若不出现系统性黑天鹅事件的话,供需将维持平衡状态。


      国内原奶收购价季节性低位,下游即将进入用奶高峰期


      夏季下游乳企的生产处于淡季,且需求多集中于大包粉以制作冷饮以及乳饮料,叠加高温致使生鲜乳运输问题增多,生鲜乳价格在夏季一直处于全年的低位。9 月第 1 周生鲜乳收购价报 3.43元/kg, 环比持平/同比 +0.3% 。今年至此国内奶价一直保持和去年相仿的价格水平,波动不大。进入九月份,下游即将进入备货期,原奶价格季节性回暖,预计环比小幅回升。




      国内生鲜乳产量同比下滑,下游乳制品产量增速相较去年放缓


      上游方面,7 月单月生鲜乳产量同比 -3.8% ,环比上月 -3.0%,我们预计主要是由于夏季较为炎热以及存栏下滑的因素所致。预计今年前七月生鲜乳产量累计下滑 1% ,随着国内规模化牧场占比的不断提高,未来国内生鲜乳产量的波动幅度将减小。



      高价奶粉持续到岸, 期望带动国内生鲜乳的转化需求


      最新 7 月份到岸的全脂奶粉换算成生鲜乳价格约为 3.2 元/kg, 已经低于目前 3.41 元/kg的国内生鲜乳收购价格。今年 5 月份全脂奶粉到岸价最高,但短期对国内奶价提振不明显。我们期望下半年在到岸全脂奶粉价格继续平稳高价的情况下,能够带动国内生鲜乳转换需求的提升,从而带动收购价格的上升。



      整体奶业生产成本中生鲜乳占比约为 40% ,奶粉成本占比约为 20% ,目前按照大包粉到岸情况,预计将在下半年逐渐反映到成本端。据奶业协会统计, 2017 年存栏继续下滑,叠加高价进口大包粉的需求转换因素,我们预计下半年原奶价格会小幅上升,到达 3.5-3.6 元/kg的区间。


      随着恒天然高价奶粉分批到岸,而国内生鲜乳价格基本平稳,我们认为会减少行业内由于原奶滞销而带来的恶性低价竞争,从而带来整体下游乳品行业的平稳发展。地方个体降价促销的扰乱减少,将有利于两大龙头乳企伊利和蒙牛市场份额的持续提升。今年他们享受相较去年相对缓和的竞争环境;他们拥有深度广度俱佳的渠道系统,更易享受消费升级带来的高端产品占比提升;他们拥有纵向整合上下游、横向发展产品系列的管理、融资能力,在整体行业较为平稳发展时,他们增速更为稳健。


      蒙牛和伊利的扩张路径比较


      国内上游产业链布局蒙牛晚于伊利


      乳制品加工企业一般固定资产投入都较大,主要是因为:


      1) 不同的产品需要不同的生产线;


      2) 奶制品保质期较短,为了保证原料奶的新鲜降低运输成本,下游乳企一般建厂都离原奶基地不远;


      3) 中国的原奶加工产区一般集中在北部地区(内蒙古,黑龙江,河北等地),而主要消费群集中在华南华东地区,使得下游乳企还需考虑运输成本,还需尽量靠近消费主力地区建厂。



      2010 年开始,伊利的资本开支开始大幅高于蒙牛,我们认为这和伊利一直以来加强奶联社+自有牧场建设是分不开的,而蒙牛则打出“轻资产”牌,依靠第三方奶源,着力于自身强大的营销模式在前期迅速占领市场。蒙牛近年来也开始加强自身奶源建设,生物资产投入逐年增加,而伊利由于转让了优然牧业股权,生物资产大幅减少。



      海外布局蒙牛早于伊利


      相比伊利,蒙牛的拓展海外计划开展更早,背靠中粮集团产业链和影响力优势,蒙牛海外布局大多为引进海外战略联盟,同时国内收购其他品牌以补全自身上游、低温奶以及奶粉方面的短板。




      和蒙牛不断引进战略合作者不同,伊利更加注重于海外上游奶源、生产企业和研发中心,以平缓进口大包粉价格波动。



      蒙牛、伊利的管理层更迭与激励


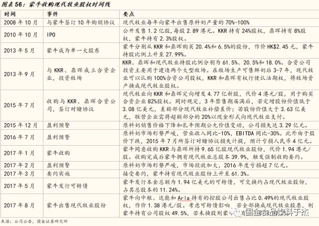
      伊利的 CEO 潘刚先生从 2005 年成为掌门人以来一直积极地布局资本投入和渠道下沉。虽然 2008 年的三聚氰胺事件重创了伊利,但潘刚先生和伊利一起度过难关,2010 年销售额同比增长超 20%,2012 年最终超越蒙牛。



      而蒙牛的管理层变动更为频繁。三聚氰胺事件后,蒙牛开始采取更为保守的市场策略,创始人牛根生先生于2009年将其20%的股权卖给中粮集团和厚朴;随后的特仑苏OMP事件和牛奶黄曲霉素事件持续重挫了品牌形象;2012年中粮集团的孙伊萍女士正式接手蒙牛,进行了一系列改革,蒙牛也更为低调,开始着重于供应链的整合和奶源的建设;2016年原雅士利总裁卢敏放先生出任蒙牛总裁,开始着手整合上游奶源、规范销售体系,以缩小和伊利的差距。




      蒙牛和伊利的财务数据比较


      伊利市场份额领先于蒙牛


      今年上半年,伊利录得收入 335 亿元 vs 蒙牛收入 295 亿元,收入规模差距约为 11.9% ,其中液态奶伊利收入 265 亿元 vs 蒙牛 254 亿元,差距拉大至 4.2% ;奶粉伊利收入 30.4 亿元 vs 蒙牛 17.9 亿元,两者的奶粉收入由于去年的低基数都出现了同比的改善;而冷饮伊利收入 32.4 亿元 vs 蒙牛 19.9 亿元,由于今年天气较为炎热以及产品主动调结构,两家冷饮收入都同比 +10% 以上。蒙牛在奶粉和冷饮的收入差距分别缩小至41% 和 39% 。





      而两家终端市场的市占率数据方面,各家咨询机构数据不尽相同。总体来说,伊利在常温产品领域领先于蒙牛,而在低温产品领域蒙牛受益于君乐宝和达能的低温酸奶优势,领先于伊利。








      2016 年下半年由于出售库存大包粉亏损、计提雅士利商誉减值、以及现代牧业亏损,导致蒙牛账面亏损 7.51 亿,但蒙牛的核心液态奶业务依然保持着强势增长,今年上半年蒙牛利润转正,利润率达 3.8% 。



      在 2011-2016 年期间,伊利的利润率几乎翻倍,而蒙牛受现代牧业和雅士利的拖累,利润率基本上保持平稳。然而在这之前的 2005-2010 年蒙牛的利润率曾经为伊利的两倍,我们将试着从产品、渠道、营销等方面剖析其原因。



      蒙牛收入更集中于液态奶,伊利高毛利产品占比较高


      2016 年伊利毛利率达 37.9% 高于蒙牛的 32.8% ,我们认为主要是由于:


      1)伊利奶粉收入占比高,2016 年占总收入的 9.1% vs 蒙牛的 5.9%,而奶粉的毛利率较高:伊利奶粉板块毛利达到 56.2% ,远高于液态奶总体的 37.9% ,而蒙牛旗下的雅士利 2016 年毛利达 47.1% ,不含雅士利蒙牛毛利则下降至29.6%;


      2)伊利牛奶饮品销量领先:根据欧睿的数据,终端伊利牛奶饮品销售额约为蒙牛的两倍,由于牛奶饮品原料多为大包粉,我们预计毛利和冷饮相似,毛利率超 40% ;


      3)伊利高毛利液态奶产品占比高:伊利液态奶业务中我们估测高毛利产品约占液态奶总体销售额的 50%,而蒙牛的明星品牌(特仑苏,冠益乳等)+机会品牌(纯甄等) 2016 年销售占比约为 45% 。




      蒙牛渠道更为集中,伊利渠道更为下沉



      自从伊利 2006 年开始织网行动,渠道下沉至乡镇,伊利渠道比蒙牛更为扁平。迄今为止,伊利大约有 6000 个一级分销商和将近 15,000 人的销售团队。 而蒙牛实施的大商策略,大经销商策略前期扩张优势十分明显:


      1)靠大经销商的当地人脉,迅速打开大型市场,


      2)大经销商一般会自己组建销售团队,负责销售费用,使得乳企前期投入低。


      但其后期缺点不容忽视: 1)大经销商继续做大后,效率会大为降低,失去继续铺开下沉的动力,2)大经销商由于占乳制品公司销售额较高,议价能力不菲。


      行业竞争加剧,伊利、蒙牛广告宣传费用激增


      2010-2013 年:伊利的广告投放效率更高:在 2010-2013 年期间,伊利逐步进入了渠道精耕时代,而蒙牛由于内部管理变动,市场扩张的激进程度有所放缓,整体乳制品行业竞争氛围较为平和,伊利整体广告宣传费用区间在35-40亿之间,广告投放的效率也较高,费用率从 2010 年的 12.9% 逐步降低至 8.2% ,蒙牛在这期间的广告宣传费用区间也维持在 23 亿 - 30 亿之间,但费用率下降幅度不及伊利,2013年相比2010年广告费用率下滑 1.8ppt 至 6.0% 左右。



      2013年伊始,广告投放转向真人秀冠名:2013 年开始,地方卫视真人秀逐步兴起,各大品牌纷纷开始争夺冠名权,节目较高的收视率增加了品牌的曝光度,冠名费随之水涨船高,推高了软广费用。同时随着电商平台的逐渐崛起,低价进口牛奶成为平台引流的主要产品,叠加跨境保税区的逐步开放,进口鲜奶的数量以翻倍的速度上升。其迅猛的线上渠道铺货速度以及线下渠道下沉的广度,依然抢走了龙头企业的产品流量和曝光度,两大乳企的销售费用逐渐走高。



      2015 年行业恶性战争开始:2015 年开始,原材料生鲜乳价格一直处于低位,部分本以上游为主营业务的企业,开始转向下游乳制品业务。他们以促销低价的策略抢占市场渠道,其他企业亦盲目跟随,整体液态奶市场打折幅度较大,以上海家乐福为例,2015 年 Q3 蒙牛特仑苏,买满 66 元减扣 15 元,打折幅度达 22% ,而伊利金典活动为买两箱第二箱半价,打折幅度达 25% 。



      我们认为随着行业内恶性竞争在 2016 年下半年逐步好转,各大企业并没有新的大单品推出之际,广告宣传费用有望较 2016 年有所下滑。但考虑到整体乳制品行业已经进入一个较为平稳的发展时期,我们认为正常的营销费用如地推费、货架费、促销返点费用下降幅度有限,更多调节在于软广的投放费用。



      蒙牛调整再出发


      蒙牛自有业务依然稳定增长,利润率回升


      排除雅士利的影响,蒙牛近年来自有液态奶业务依然保持着较为稳定的增长。 2016 年和 17H1 收入分别同比 +10.2% / 9.0%,对比伊利同期收入增速0.4% / 11.3%,更为均衡稳定。



      截至今年上半年,蒙牛收入增速中约 6% 的增长来源于销售量,2% 的增长来源于均价提升,随着 Q3 更多新品的推出,管理层预计 2017 年全年收入依然能够保持高个位数的增长。其中产品均价的提升主要来源于明星产品占比的提升,公司今年销售费用投放的重点集中于特仑苏、纯甄以及真果粒等明星产品,上半年这三种产品的销售额分别同比 +10% / +35% / +25% 。而 UHT 奶增速的下滑主要受中低档产品的拖累,主要是由于今年公司原奶端库存压力小,对于此档产品的促销营销相应减少,产品培育重点转向高端 UHT 产品。




      今年随着产品结构的逐渐优化,公司上半年的毛利率同比 +1.9ppt 至 35.6% (不包含现代牧业),预计随着上游供应协同进一步顺畅,毛利率有望继续提升,对冲部分包材和运输费用上升的成本。而费用方面,销售费用投放目标更为集中有效,管理层预计蒙牛主体销售费用率不会超过 2016 年 25% 的水平。在毛利提升以及销售费用投放增效的作用下,17H1 蒙牛的 EBIT 利润率同比 +2.1ppt 至 7.8% ,若剔除去年上半年约 3.15 亿的大包粉抛售损失,EBIT 利润率同比 +0.8ppt ,EBIT值同比 +23% ,利润水平恢复显著。



      蒙牛改革:调整组织架构,加强终端管理,提升利润率


      卢总接任孙总后,对蒙牛策略做出了诸多改革,主要聚焦以下 5 个方面:


      (1) 调整组织架构,以增加各部门竞争力


      从原本的按职能划分的组织架构转变为事业部制,未来公司决策将按部门为导向,以提高规模效应和运营效率。



      (2) 提升经营效率,降本增效,加强利润水平


      ▪ 公司将集中招投标,尽快规范中央招投标操作,致力于节省费用;


      ▪ 借用达能和Arla的经验,在各事业部单元提升供应链效率,控制成本;


      ▪ 对标同行,提升生产端的效率。


      (3) 更有效利用国内外上游资源


      ▪ 集中采购原奶和大包粉;


      ▪ 国内加强对高质量原奶奶源的控制,以发展高端UHT奶和低温奶;


      ▪ 帮助现代牧业发展下游液态奶业务,从而提升蒙牛在中高端市场的市占率;


      ▪ 站在全球的视角开发上游原奶资源。


      (4) 聚焦明星产品,推动各个品类的产品升级


      ▪ 品牌建设:加强与国际品牌的合作,提升品牌国际化进程;通过赞助真人秀或者其他高质量娱乐节目提升品牌知名度;


      ▪ 研发与创新:充分利用3大研发中心,积极地开发新品、改进老品;注重营养开发,融入产品;通过开发高附加值的产品,达到持续健康的发展;


      ▪ 梳理产品线:制定高端化产品策略;聚焦明星产品,最优化产品组合。


      (5) 推行“深度分销”策略,加强渠道中的竞争力


      公司将致力于把各区域子公司转变为利润中心,增强任责机制和管理体系;同时稳定经销商体系,发展直销以加强对终端市场的控制能力。具体措施包括:平衡经销商、销售公司和事业部;


      ▪ 进一步下沉至下线城市;


      ▪ 通过大数据采集、差异化市场策略以及和零售商合作,增强对KA的管理;


      ▪ 注重便利店、校园、餐饮以及电商等特殊渠道的开发;


      ▪ 加强对电商平台的建设,保持领先地位等。


      我们认为蒙牛改革效用明显,今年乳制品行业增速主要集中于三四级及农村城市消费的升级,而公司在此层级的渠道效率不如伊利。蒙牛在去年高基数、大区经理更迭以及减少基础白奶的促销的大背景下,17H1 依然能维持 8% 的收入增速,进一步说明了聚焦高端品、提升供应链效率以及提升利润率改革成果的显著。我们看好蒙牛改革的持续推进所带来的体制效率的提升,随着旗下现代牧业和雅士利的重新布局,蒙牛有望进一步拉进和伊利的差距。


      现代牧业:增强上游原奶供应协同效应,蒙牛欲进军巴氏奶业务


      截至目前,若不考虑可转债影响,蒙牛持有现代牧业 60.8% 的股权。截至今年上半年现代牧业共运营 26 个牧场,奶牛 22.3 万头。2016 年全年原奶外销总量 85.5 万吨,收入占比达 69.6%,其中超 70% 的外销原奶供给蒙牛。今年上半年现代牧业亏损 6.66 亿元,亏损幅度较去年同期继续扩大,主要是由于:(1)原奶价格同比下滑 11%,(2)蒙牛强制要约、注销尚未实行股权以及管理层股权产生亏损;(3)应收账款的坏账拨备。



      上游原奶业务:2017 年上半年,公司原奶收入同比 +23.23% ,而原奶单价同比 -11.14% 至 3.59 元/kg,得益于成本控制以及单产的提高,原奶销售业务毛利率减少 5.5ppt , 低于同期原奶的价格的下滑幅度。而 2016 年现代牧业亏损 7.42 亿元,主要是奶牛公允价值变动以及下游液态奶市场投入过高所致。



      2017 年现代牧业的原奶销售价格依然有压力主要是由于:(1)在蒙牛持股比例依然较高的情况议价能力更强;(2)今年整体上游原奶端供需平衡,价格上涨动力不强;(3)2016 年现代牧业原料奶成本(除折旧)约为 2.53 元/kg,相较 2015 年 2.80 元/kg下滑 9.59% ,成本端压力不大,提价动力不强。



      下游液态奶业务:由于业务调整,今年上半年现代牧业液态奶业务收入同比减少 38% 至 4.05 亿元,收入占比亦减少至 17.28% ,而销量同比减少 43.5% 至 7.6 万吨。由于销量下滑、产能不足,液态奶的毛利同比减少 60% 。



      液态奶主要调整在于:


      (1)不盲目价格战,调高售价,增加营销和渠道投入;


      (2)现代牧业 UHT 奶定价在 45-49 元/盒,以避开蒙牛特仑苏 55-65 元/盒的价格区间;


      (3)除了华东市场现代牧业自己开拓外,而其他地区则把产品以批发的形式给蒙牛铺货至渠道。



      我们认为调高售价将影响部分销量,削弱了现代牧业本来较为明显的价格优势,同时把其他地区渠道开拓交给蒙牛,将削弱液态奶的毛利率。现代牧业将专注于原奶事业部,液态奶业务将不会成为未来的业务重心。现代牧业未来的业绩将更加依靠原奶价格的走势,而目前在蒙牛持股比例较高以及原料奶价格依然低迷的情况下,现代牧业今年的业绩压力较大。长期来看,蒙牛提高现代牧业的持股比例将给现代牧业带来如下的改善机遇:


      (1)上游原料奶:技术协同,提高规模效应;


      (2)生产代工:现代牧业将以 OEM 的形式为蒙牛生产高端UHT奶和低温;


      (3)营销渠道:现代牧业将借助蒙牛的营销渠道资源,扩大渠道覆盖广度和深度;


      (4)分销体系:现代牧业将部分下游液奶产品卖给蒙牛的分销商,让他们帮助开拓现代牧业不太熟悉的华东以外的区域;


      (5)融资贷款:蒙牛可利用器账上现金委托贷款给现代牧业,一来蒙牛可以赚取比银行存款利息高些的贷款利息,二来现代牧业的借款成本降低。


      未来蒙牛倾向于在高端UHT奶领域双品牌运营(蒙牛的特仑苏和现代牧业的“ 2 小时”),同时借助现代牧业的上游牧场优势,逐渐布局短板低温巴氏鲜奶领域。


      雅士利国际:注册制顺利实施,婴幼儿奶粉业务重新起航


      雅士利于 1998 年起开始专注于生产和销售婴幼儿配方奶粉及营养品业务。根据 Euromonitor 的数据,2016年市场份额约占国内婴幼儿配方奶粉行业的 4% ,排在伊利、贝因美之后,为第三大国内品牌。


      (1)进口品牌以及跨境电商的冲击;(2)奶粉注册制落地前的不确定性,行业内出现抛货行为;(3)新西兰新工厂产能利用率较低带来成本增加;(4)雅士利品牌渠道转型及内部整合导致费用过高,2016 年由于这四个原因,雅士利业绩大幅下滑。


      2016年录得收入 22.0 亿元,同比 -20.2% ,录得归母净利 -3.2 亿元。今年上半年公司改变销售渠道,撤出了部分低效渠道,转向母婴和电商渠道,费用投入增加,叠加注册制的不确定性影响,雅士利继续亏损。收入同比下滑 15.7% 至 9.67 亿元,毛利率环比 +3.1ppt , 而利润端继续亏损 1.22 亿元。



      我们预计随着婴幼儿配方奶粉注册制尘埃落定,行业这两年混乱的局面有所缓解,将有利于雅士利业绩的改善。8 月雅士利成为首批获得 CFDA 配方注册企业,共有 7 个系列 21 个配方获得注册备案,是首批名单中获批数量最多的企业。为了抢占注册制+二胎释放出来的行业空间,公司从 2016 年亏损后,着力从品牌布局、渠道销售、供应链整合等方面治理改善,以迎接市场机遇。


      (1)品牌方面:梳理品牌线,重新定位产品,推进差异化品牌布局


      每个系列的产品不同档次的定位,凸显市场竞争优势:“雅士利”本牌侧重于基础营养方向,蒙牛“瑞哺恩”则治理差异化竞争,主攻有机市场;“多美滋”定位于建立专业形象,研究儿科解决方案;“Arla”作为股东战略品牌,突出皇室御用概念。在地域策略上,超高端品牌“Arla宝贝与我”和中高端“多美滋”专攻一二线城市,开始渗透东部地区;中高端品牌“瑞哺恩”和中端品牌“雅士利”主攻三四线市场,渗透中部地区。



      (2)营销组织重组:构建以渠道和品类切割的 CBU 架构


      公司也调整了销售组织策略架构,营销由原先以品牌切割为主的事业部机制,转化为以渠道切割为主的业务单元,更好的根据每个渠道特点,有的放矢,加强品牌和渠道的共振力。



      公司以“母婴 CBU ”承载品牌升级和渠道转型,以“商超 CBU ”推动母婴门店直供,完成局部转型,KA 减亏效果显著,而“高端母婴 CBU ”通过大力度控制商超渠道费用及强化母婴连锁渠道,稳定销量,遏制亏损;“创新 CBU ”则以原有电商为基础,拓展社群营销,以抓取新客。



      (3)强化销售支持体系:继续优化物流、生产、采购和仓储配套支持


      物流方面,选取合适的配送中心,提升配送效率;生产方面,基于各工厂产能配置,将产能与产品对号入座,提升利用率;采购方面,继续全球采购步伐,完善采招制度;仓储方面,强化产销协同及销售预测,制定合理产品及原材料安全库存,加快存货周转。



      盈利预测


      今年下半年随着蒙牛高端产品的推出以及对明星产品的集中投入,预计收入端依然能维持高个位数的增长,蒙牛主体 2017-2019 年收入分别为560.0 亿 / 611.7 亿 / 658.4 亿元,同比 +8.5% / 9.3% / 7.6%,雅士利 2017-2019 年收入分别为 22.0 亿 / 22.7 亿 / 23.4 亿元,同比持平+3%。这样蒙牛总体收入 2017-2019 年收入分别为 581.7 亿 / 634.5 亿 / 681.7 亿元,同比 +8.2% / 9.1% / 7.4% 。




      我们认为随着规模牧场占比的提高,原奶价格波动的幅度减小,而高端产品占比的提升将继续助推公司毛利率改善。我们预计 2017-2019 年蒙牛总体毛利率分别为 35.3% / 35.7% / 36.6% 。费用方面,预计较多高端新品将集中在年底推出,销售费用率下半年将会小幅上升,预计 2017-2019 年整体费用率分别为 30.6% / 30.3% / 30.1% 。



      我们预计蒙牛主体 2017-2019 年归母净利分别为 23.41 亿 / 31.15 亿 / 37.29 亿元,对应净利率分别为 4.2% / 5.1% / 5.7%,而雅士利和现代牧业今年依然录得亏损,蒙牛总体 2017-2019 年归母净利分别为 22.58 亿 / 33.94 亿 / 42.40 亿元,对应 EPS 分别为 0.581 元 / 0.873 元 / 1.091 元。


      


    来源:国金食品饮料于杰,有删减。本文仅用于行业交流,不代表本微信公众号立场。

     


      转载请注明出处

    中国婴童招商网版权与免责声明:
    ① 本网转载其他媒体稿件是为传播更多信息,此类稿件不代表本网观点,本网不承担稿件侵权行为连带责任。
    ② 企业在本网发布内容,文责自负。
    ③ 如您因原创、版权等问题需要与本网联络,请联系电话:010-57895369。
    关闭此页】 【返回上页
  • 网站声明: 本站只提供信息交易平台,对具体的交易过程及信息的真实性不承担任何责任。望供求双方谨慎交易!
  • 咨询热线:010-57895369 电话:15311002102 微信客服:15311002102   
  • 版权所有:婴童招商网 【www.zgytzs.com】CopyRight 2012-2026
  • 任何单位及个人不得发布欺骗性产品信息 网站备案号:京ICP备16032287号